Design challenge
To create an innovative digital solution for a ‘wicked problem’ physical dilemma.
I took on this project as my Master’s thesis and worked on it within the span of one year. One semester was dedicated to research and the following to design & development. The purpose of the application I created is to facilitate consumers in the Greater Philadelphia Area in recycling their daily waste properly.
Note: Presented here is an abbreviated project version; complete thesis documentation available upon request.
Problem Space

Philadelphia suffers from an inadequate recycling system. Its recycling program is confusing and inconvenient and has suffered a history of low success due to a lack of funding and staffing, as well as bureaucratic tensions. Furthermore, single stream recycling is incompatible with strict new import regulations imposed by foreign trade partners, affecting the city’s ability to properly dispose of contaminated recycling loads.
Research
‘How might we’ statement
How might we empower and incentivize the public to increase the volume and quality of their recycling efforts so that the local recycling system can effectively adapt towards changing global standards?
Secondary research
Recycling in Philadelphia



Most importers won’t accept recycling loads with a contamination rate greater than 3 %. Philadelphia’s rate falls between 15 and 20 percent. China, once the single biggest processor of recycling, is no longer accepting loads of plastic, glass, cardboard, and metals that are more than 0.5 percent contaminated. The goal is to cut down on pollution from processing dirty recyclables.


Primary research
User & Stakeholder Interviews

Goals & Objectives
- Learn about users’ current mindset and knowledge about recycling
- See what recycling procedures users follow in their daily lives
- Gain insight about what ideas users have for the improvement of their current recycling experience
Participants


Key Takeaways

- People want to see a better system of separation for recyclables, and they want to see the importance of recycling raised as a priority.
- Most people put in a conscious effort to recycling as long as it is reasonably convenient.
- Single stream recycling may be the most convenient, but is it effective? There is an ambiguity about what can and cannot be recycled.
- People site not enough time or resources to recycle items that require special attention, and not enough knowledge or education regarding the system to know what is right or wrong.
- A majority of people throw recyclables in the waste bin fairly often because of the fact that it can be a hassle to recycle. Even the most committed recyclers slip up regularly.
- Most respondents have never had contact with any recycling organization, and instead turn to Google for their recycling questions.
Design Solution

Mission
- To help increase recycling separation accuracy at the individual level so as to combat waste contamination within larger recycling loads, therefore enabling a gradual resumption of effective processing within the global recycling supply chain.
- To empower the individual to take control of their recycling behaviors and the waste footprint they leave behind.
USer narrative
My research allowed me to put into perspective the wants, needs and pain points of the user. Framing these into personas captured the important takeaways in a way that could be referenced throughout the design process. Then, storyboarding took this a step further by ideating on a solution for the uncovered goals & frustrations.
Personas


storyboard

Structural development
Once the high-level vision had been established, it was time to begin thinking about functional execution. I brainstormed on which kinds of features my application should provide, making sure to stay grounded in the connection between my proposed solution and the fundamental problem I was trying to solve. Using tools such as Kano Cards and the MoSCoW Method, I started broad and then proceeded to trim down my feature list until it felt just right.



Site map


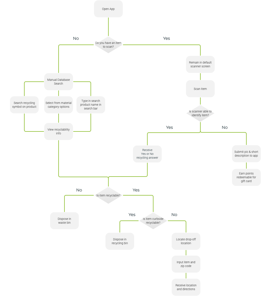
User Flow

wireframing & USer Testing

With the groundwork laid down, next I created an interactive wireframe prototype to test the functionality of my concept. The user feedback I collected guided the development of my app as I proceeded through several rounds of rapid iteration.



Iteration results
After working through multiple sessions of wireframing and user testing, each session feeding the development of the next, I landed on an experience that was ready to be skinned.

VIsual Design
To develop my brand, I played around with several visual concepts focusing on descriptive words that would be suitable for defining RecycleBug’s identity. I then translated these into the imagined visual palettes that could embody each description. Finally, I morphed this inspiration into the unique style guide of RecycleBug’s brand and used the foundation I had set to transform my wireframes into a fully-baked mockup.
Moodboards





Branding & identity


UI Mockups

Validation Testing
With a functional and a visually appealing product almost ready to hit the market, the next step was to do some validation testing. I mapped out my riskiest assumptions in a matrix framework, which helped to determine which factors were most crucial to validate before investing in actual market entry.


I selected my three riskiest assumptions and put these through vapor tests constructed using WordPress, Facebook, and Mailchimp. Exposing these to the public targeting the intended user demographic gave me an idea of how much demand exists for my concept out in the wild.


Final Prototype
Having passed many levels of ideation, iteration, testing and validation – the final prototype was finally complete:

You must be logged in to post a comment.