Design Challenge
To improve the completion experience of a given task through research-based usability enhancements.
Problem Space
During this exercise our team of two interviewed 10 people, presenting them with the following prompt:
Please reserve a place of lodging for the night of February 24th, in a travel destination of your choice.
We created an interview script and proceeded to record user responses performing the given task, in the form of screen recordings and audio responses.
Research
We structured our research strategy to include questions encompassing all phases of the task.
- Before questions consisted of demographics and mental model background on the topic.
- During questions focused on website usage choices.
- After questions pertained to reflection on perception of difficulty and follow-up expectations.
Interview Questions
BEFORE TASK
- How old are you and what is your current occupation?
- Typically, when looking for lodging what type of travel are you doing (ex. leisure, business)?
- What are some of the most important elements you look for in a place to stay?
- Do you have a strict budget when making your selection?
DURING TASK
- Have you used this website before?
- Why did you choose this website as opposed to another?
- Which elements of this website attract you the most?
AFTER TASK
- Did you find this task difficult?
- Are there any aspects of the booking process that you found inconvenient?
- Do you have any follow-up expectations after completing a lodging reservation?
Interviewee demographics

DaTA Synthesis
Respondent answers were recorded and transcribed onto post-it notes, and then arranged in a visually coded manner. Question, Interviewee Name, Answer, User Flow Steps, and Insights were all color coded and arranged accordingly.

Based on the research data and analysis, we recorded overlap between respondent answers and noted which responses were common to multiple interviewees.

User Insights
Using the response summary data we extracted relevant user insights, helping us to better understand user needs, wants and pain points.
- Comfort and convenience are key values when selecting lodging, whether the travel is for business or leisure.
- Users value a smooth booking experience that easily allows them to filter & sort selections, as well as view property photos and read reviews.
- Price and proximity to desired locations govern the selection process.
- Clear communication regarding payment, cancellation and confirmation is expected from the user and accepted as standard procedure.
- This task as a whole was perceived by the user as not difficult.
Design Solution
Persona
Using the response summary data and user flow diagrams, we extracted relevant user insights, helping us to better understand user needs, wants and pain points. These were complied in order to formulate a user persona that could serve as an end user for a design product addressing the persona’s wants and needs.

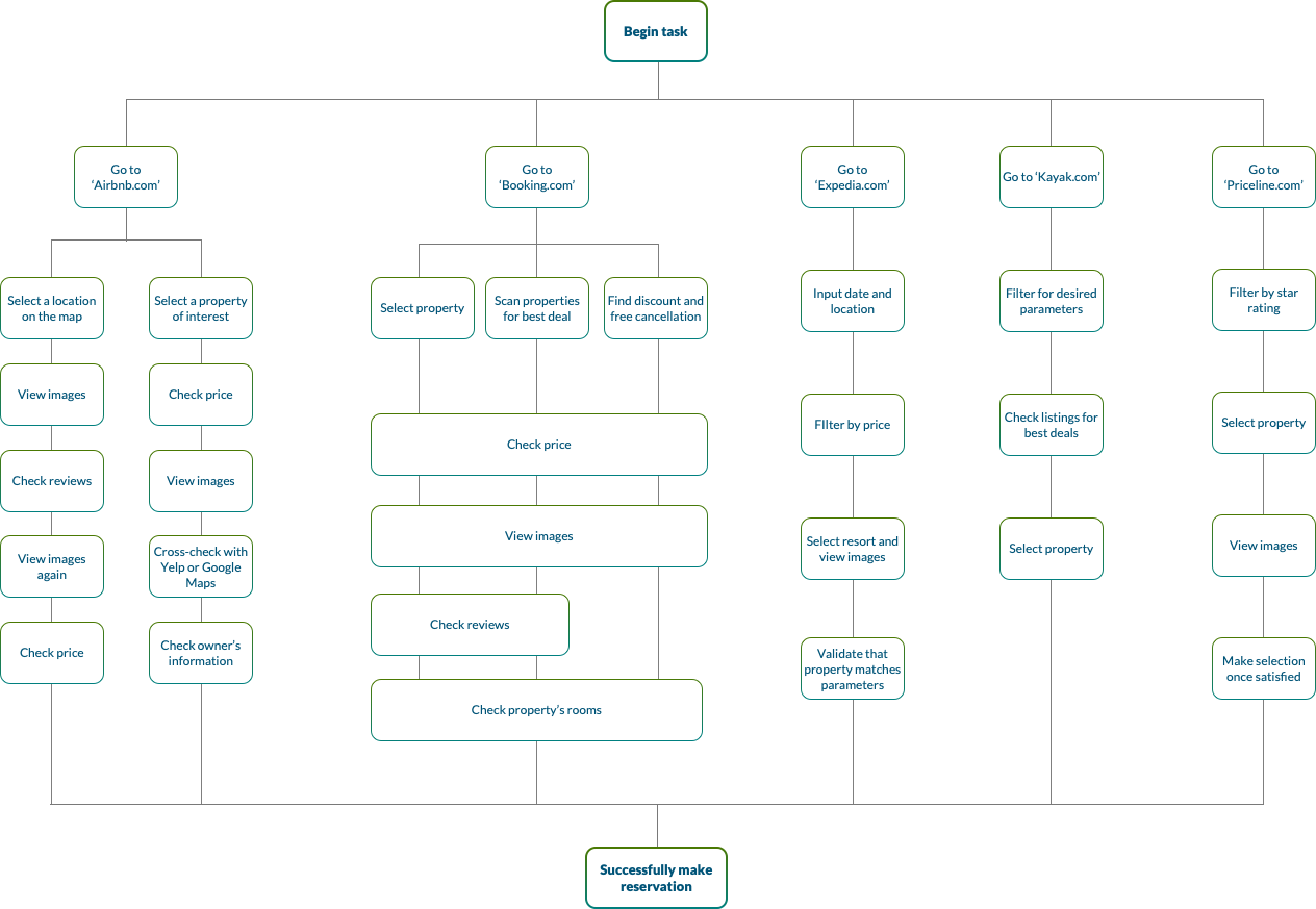
USer flow
Interviewees chose various sites on which to perform the task prompt. We took each of these sites and made a created a user flow, mapping out the steps interviewees took in order to reach their goal.

Feature Maps
Keeping the user’s wants and needs in mind, a list of features was compiled that are deemed important to the user experience of the persona in mind. These features were arranged in various orders within 10 feature maps. Each map proposes a prospective design layout for a new hotel booking website.

Wireframes
After analyzing which of the feature maps would be most beneficial to the user, feature map 6 was selected as the most fitting map. Based on this layout of features, two wireframes were created with different presentation organization of elements within each feature block. The wireframes strive to provide the best user experience for the intended persona.


You must be logged in to post a comment.